2025年,海南改革发展研究基金会支持改革研究、赋能公益事业,开展了一系列活动,产生广泛社会影响。
资助中改院改革研究事业,支持举办“第91次中国改革国际论坛”等多场国际学术交流活动
11月1日,为中改院等机构联合主办的“中国‘十五五’:全面深化改革与高质量发展——第91次中国改革国际论坛”提供专项经费支持。论坛汇聚国内外知名专家学者,围绕“十五五”改革重点、海南自贸港建设、高质量发展与高水平开放等核心议题深入研讨。论坛吸引22个国家和国际组织,全国31个省、自治区、直辖市及香港特别行政区的400余位代表参会。

聚焦海南自由贸易港封关运作,支持举办主题研讨活动
12月18日、19日,与海南自由贸易港研究院联合主办“封关运作的海南自由贸易港”座谈会、“锚定重要开放门户的战略目标不动摇”对话会,在海南自由贸易港封关运作,围绕“锚定战略目标不动摇”“全面落实海南自由贸易港建设总体方案”“深入实施海南自由贸易港法”深入研讨,建言献策。

面向海南大中小学生开展“改革精神 薪火相传”系列公益活动,产生广泛影响
7月至11月,开展“改革精神 薪火相传”4场系列公益活动,覆盖全省8个市县36所院校,吸引超500名学生、100余名思政教师参与,部分报道点击量超500万次,激发青少年学习改革开放史的热情。
12月29日,与广东经济出版社有限公司签订捐赠协议,获赠人民币100万元专项资金,用于支持改革开放史公益教育进广东活动等。


举办“全球治理变革大趋势”高端对话会
11月2日,举行“全球治理变革新趋势”对话会,邀请中改院院长迟福林教授与中国气候变化事务特使刘振民、中国公共外交协会会长吴海龙、外交部原副部长乐玉成,以及中国社会科学院学部委员、山东大学讲席教授张蕴岭、中国社会科学院学部委员张宇燕、香港大学当代中国与世界研究中心创始主任李成、清华大学经济管理学院管理实践访问教授曹远征展开对话交流。

聚焦“大国经贸关系”,举办多场学术交流活动
1月、5月,分别举行“2025大国经贸关系走势”学术交流会和“世界地缘经济政治格局与中美关系”专家对话会,邀请香港大学当代中国与世界研究中心创始主任、香港大学政治与公共行政学系教授李成作专题学术报告,并与中国(海南)改革发展研究院院长迟福林教授进行对话交流。迟福林教授与李成教授就世界地缘经济政治格局、美国产业资本与金融资本的矛盾、中美关税贸易问题的趋势、世界地缘政治经济未来走势等问题展开对话。
4月,举办“反制美国贸易战”专家对话会,邀请中改院院长迟福林、中国服务贸易协会副会长赵晋平、中改院副院长匡贤明、海南自由贸易港研究院执行院长郭达围绕大国经贸关系走势与中国经济结构调整和结构性改革、海南自由贸易港加快打造对外开放重要门户等问题进行专题对话。

举办“气候变化与可持续发展”高端讲座
4月25日,邀请中国气候变化事务特使刘振民作高端学术讲座,以“落实2030可持续发展目标的全球进展与挑战”为题,从历史背景、时代意义、现实挑战三个维度深入解析。80余位来自政府部门、高校、企业及商会协会的代表参加,为海南绿色低碳发展提供前沿思路。

资助出版《民生为大》《民生大国》等改革研究出版物
资助《民生为大——以人为中心的消费新时代》《民生大国——中国式现代化的大国策》两部著作。两本著作出版后获国内主流媒体集中报道,新华网阅读量超189万次,入选“琼崖好书”(10月)优秀图书书单、长安街读书会干部学习新书书单等。

积极履行环境保护公益责任,携手企业开展生态公益项目
与博柏利合作资助“可持续发展绿色生态公益项目”,重点推进澄迈红树林生态修复;与雨果博斯联手开展“鹦哥岭生态修复项目”,通过清理外来物种、植被抚育等措施修复受损生态系统,推进海南筑牢生态安全屏障。

举办“自贸潮涌 社汇智享”系列沙龙活动
4月29日,举办首期沙龙活动,中改院院长迟福林教授以“打造高水平开放的重要门户——作为国家战略的海南自由贸易港”为题发表主旨演讲,并与海南省民政厅副厅长石清理、海南亚洲公益研究院院长黄浩明、海南省安徽商会会长汪方怀等几位嘉宾围绕社会治理体制机制创新展开对话,200余位社会组织代表参会。

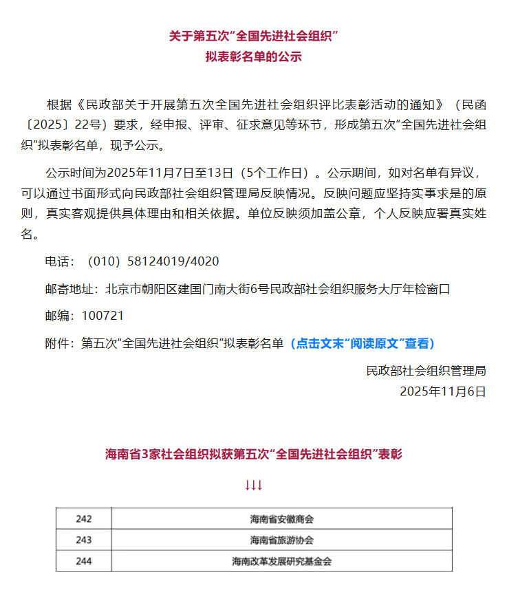
获评全国先进社会组织,公益影响力进一步扩大
在民政部第五次全国先进社会组织评选中,海南改革发展研究基金会获得“全国先进社会组织”,是本年度海南省入选的3家社会组织之一。

(中国日报社海南记者站 编辑:陈博文)