随着科技的进步,人们的观影娱乐需求越来越高,传统的小屏电视已经很难再满足年轻消费者的观影习惯。俗话说,视觉观感大于一切,相信对于大部分用户来说,在换购电视机的时候,都会优先考虑屏幕尺寸。
据中怡康2020年第二周数据显示,65英寸的大屏电视占比为17.5%,相比2019年第二周的11.6%有显著提升,65英寸以上的电视也有不同程度的上升。可见大屏电视已经成为时下主流趋势,购置一台大屏电视确实是很有必要的。

理论上看,75吋、85吋、100吋都可以称之为大屏,然而根据不同的客厅格局,大屏电视尺寸的选择也有很大的学问。通过科学研究表明,当图像垂直视角为20°,水平视角为36°时,人眼就会带来较好的视觉临场感,并且眼球不会因为频繁转动造成疲劳。
而根据中国电子视像行业协会推荐标准T/CVIA-08-2016来看:电视到沙发的距离为2.5m时,选75吋电视观感最佳;距离3.5m时,选85吋电视观感最佳;而距离达到4.5m时,观感最佳的电视尺寸则为100吋。

作为国际领先的电视巨头,TCL早已洞悉了大屏电视的发展趋势,比如在2019年推出的TCL100X6C巨幕私人影院(以下简称TCL 100X6C),就是一部拥有100吋的超大屏液晶电视,它拥有2.7㎡超广可视区域,采用银河多分区光学引擎提升画面明暗的对比度,使得亮场更亮,暗场更黑。配合上Q画质引擎带来的画质提升,辅以原色高色域以及四维场景优化,让TCL 100X6C相比普通电视不但观感更震撼,更是具备了更鲜明的色彩以及更清晰的画质。

当然,除了大屏和画质,TCL 100X6C还内置了Conchs Sound Pro音响,支持杜比DTS双解码、DTS音效后处理和智能听音场景,无论你从哪个角度看和听,都能带来影院级的视听盛宴。
值得一提的是,TCL 100X6C还拥有十分智能的AI助手,它可以实现24小时全时段待命,摆脱了电视关机状态就不能使用的尴尬,快速响应你的语音指令;其内置自动匹配播放内容的"多角度识别技术"、根据每一步影片进行画面场景调节的"全能AI音画","全屋AI智能"还可以让它作为家庭的主管,直接控制家中的每一个电器,相当智能。比如我们在看电视的时候,还可以呼出小T,控制扫地机器人打扫房间卫生,非常便捷。
另外,TCL 100X6C的免唤醒功能是最人性化的地方,比如像下图中展示:呼出小T后,先说出“我想看巨石强森的电影”,电视就会自动跳转到播放画面,随后如果想快进或调整音量就不需要再唤醒小T了,直接说出指令即可,真正实现“一次唤醒,多轮对话”。这样看,是不是比市面上那些需要多轮反复唤醒的电视聪明多了呢?

既然客厅越大,更适合大屏电视,激光电视虽也有100寸,为什么不推荐呢?原因在于激光电视除了难以安装和画质差的问题外,更重要的是,相比液晶电视,激光电视更容易造成视觉疲劳。

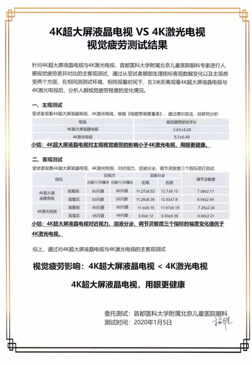
前些天,在儿童眼科颇具权威的首都医科大学附属北京儿童医院眼科,针对观看电视的视觉疲劳问题推出了一份鉴定报告,这份报告证明了4K激光电视比4K超大屏液晶电视更容易产生视觉疲劳。

北京儿童医院眼科通过专业测试分析80英寸4K激光电视与85寸4K超大屏液晶电视,以中华医学会眼科分会眼视光学组推荐的《视疲劳调查量表》作为参考,对受试者进行测试,并通过德尔菲法分析评分。最终结果显示,4K激光电视的视觉疲劳评分达到了9.2±6.49,比4K液晶电视高出将近一倍。也就是说,相同的时间下,观看激光电视,眼睛更容易产生疲劳。

4K激光电视之所以“看起来更累”,原因在于4K激光电视通过高速蓝色激光的漫反射成像,所以它的蓝光峰值极高,而蓝光,正是损害眼睛视力的罪魁祸首!
新春佳节就快到来了,如果有准备更换新电视的朋友,TCL 100X6C巨幕私人影院应该是你的最佳选择。